全國15家分公司,無論您在哪個城市使用我們的設備,我們都會就近解決您的售后問題。
售后服務及期限:
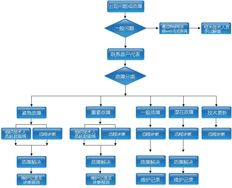
① 供方對產品質量實行“三包”,保修期12個月。保修期內如設備出現故障。接到報修電話起12小時內可到達現場處理故障,48小時內解決故障。不收取任何費用。重大故障,無法修復時,一年內可免費更換新部件。三包期內人為故障所發生費用由需方承擔。
② 供方對所提供的貨物承擔終身維修義務,在保修期外供方對其所提供的貨物進行維修或更換零部件時,需方視情況支付給供方必要的維修費用以及零配件的工本費。
售后服務電話:024-25673811
